Organization Chart
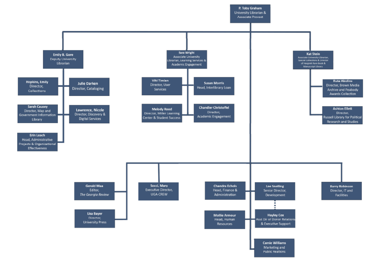
Accessible Text Description: The organizational chart embedded above graphically visualizes the hierarchy and flow of the library leadership beginning with the University Librarian and Associate Provost with lines moving down and across to the three Deputy and Associate University Librarians followed by their respective department heads. Click on the image to view larger.
The organization is led by P. Toby Graham, who serves as University Librarian and Associate Provost.
Several senior leaders report to Dr. Graham and oversee major functional areas. Emily B. Gore, the Deputy University Librarian, Sara Wright, Associate University Librarian for Learning Services and Academic Engagement and Kat Stein, Associate University Librarian for Special Collections and Director of the Hargrett Rare Book and Manuscript Library.
Department Heads and Directors that report to Emily Gore include Emily Hopkins, Director of Collections; Julie Darken, Director of Cataloging; Nicole Lawrence, Director of Discovery and Digital Services, Sarah Causey, Head of the Map and Government Information Library, and Erin Leach, the Head of Administrative Projects and Organizational Effectiveness.
Department Heads and Directors that report to Sara Wright include Viki Timian, Director of User Services, Susan Morris, Head of Interlibrary Loan, Melody Rood, Director of the Miller Learning Center and Student Success, and Chandler Christoffel, Director of Academic Engagement.
Department Heads and Directors that report to Kat Stein include Ruta Abolins, Director of Brown Media Archive and Peabody Awards Collection and Ashton Ellett, Director of the Russell Library for Political Research and Studies.
Others who report directly to Dr. Graham include Gerald Maa, Editor of The Georgia Review, Lisa Bayer, Director of the University Press, Mary Socci, Executive Director of the Center for Research and Education at Wormsloe, Chandra Echols, Head of Finance and Administration, Barry Robinson, Director of IT and Facilities, Mollie Armour, Head of Human Resources, Lee Snelling, Senior Director of Development, Hayley Cox, Assistant Director of Donor Relations and Executive Support, and Camie Williams, Marketing and Public Relations.
